Thursday, March 22, 2012

Schematic Diagram Power Amplifier 450 WATT


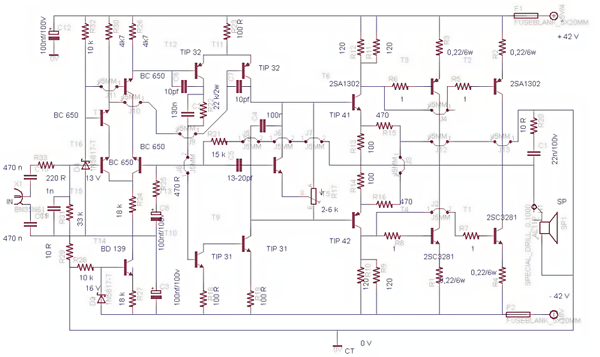
SKEMATIC DIAGRAM POWER AMPLIFIER 450 WATT

20 Mar, 2012
Pada postingan ini akan saya tayangkan skematic diagram Power Amplifier dengan output 450 watt mono ,kebetulan kemarin tgl 18 Maret 2012 saya dapat order membuatkan Power Sound System output 1000 watt stereo ,Transistor Final yang dipakai SANKEN 8 biji asli , serinya 2sc 2922 dan 2SA
1216 ,adapun skematic yang saya buat disini hanya sebelah saja /mono dengan 4 transistor SANKEN ,mari kita lihat skematic diagram Power Amplifier 450 Watt :
POWER AMPLI 450 WATT

Rangkaian Power ini membutuhkan konsumtive tegangan 3 polarity yaitu - 42Vol ; + 42 Vol ; CT 0 V  dan ada pengaman berupa sekring/ Fuse yang menghubungkan tegangan positive dan Fuse yang satunya menghubungkan tegangan negative, sumber tegangan /Trafo CT minimal 10A,220 Vol AC, 50 Hz. Skematic ini saya design dengan Eagle program design PCB , untuk keterangan komponen sudah tertera pada skema . akhirnya sekian dulu ya teman-teman postingan kali ini besuk masih ada banyak yang akan saya tayangkan makanya ikuti terus Blog ini jangan bosan ya ...! nah mudah- mudahan yang sederhana ini ada manfaatnya bagi yang membacanya.
Salam terbaik untuk semuanya .
Posting By M.E.Service Via Blogger.com

8 comments:

Comment Here

Charger Battery, Automatic Stop and Automatically star

Charger Battery, Automatic Stop and Automatically star Bagaimana  mengisi ( cas) battery ( accu) dengan aman, maksudnya supaya Accu l...

Vew Populer

Mengenai Saya

My photo
Yogyakarta, Daerah Istimewa Yogyakarta, Indonesia
Sekema elektronik ,download musik,trik/tip service TV,Link partner,Contact,my location